BPMN - Modelo de Procesos de negocio

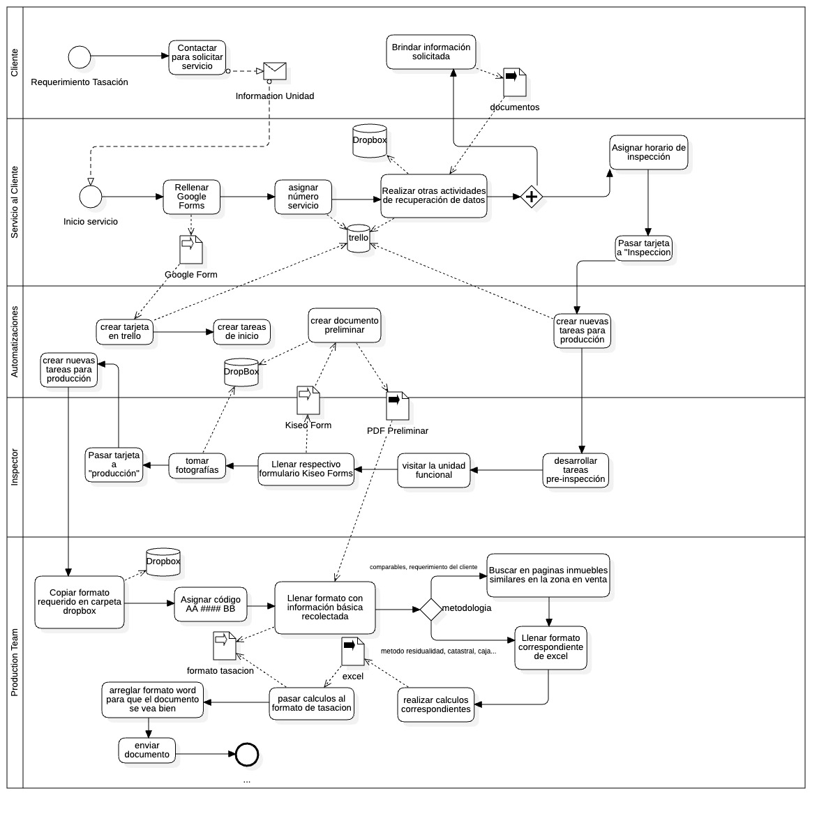
El proceso de tasación inmobiliaria inicia cuando un cliente requiere una valoración de su propiedad y culmina con la entrega del informe técnico final. Este proceso involucra cuatro actores principales: el Cliente, el equipo de Servicio al Cliente, el sistema de Automatizaciones (trello y otras implementaciones), el Inspector y el equipo de Producción.
Fase 1: Solicitud Inicial del Cliente
El proceso comienza cuando el Cliente identifica la necesidad de obtener una tasación de su bien (vehiculos, inmuebles, proyectos, solares…) . El cliente realiza el primer contacto con la empresa para solicitar el servicio. Durante esta interacción inicial, el cliente proporciona la información básica de la unidad inmobiliaria que desea tasar, incluyendo documentos que se requieren para elaborar el documento respectivo.
Esta información es rellenada dentro de un google forms el cual es diligenciado por el equipo de Servicio al Cliente, que al enviar el formulario, crea la tarjeta de trello mediante una automatizacion
Fase 2: Registro y Procesamiento Inicial (Servicio al Cliente)
Una vez creada la tarjeta de trello, se procede a asignar un número de servicio único que identificará esta tasación a lo largo de todo el proceso. Este número funciona como un identificador que permite rastrear el avance del trabajo en todos los sistemas (proceso, contabilidad, informes)
Con el número asignado, el equipo realiza otras actividades de recuperación de datos, que incluyen la consulta de información adicional en sistemas como Dropbox y Trello, donde se almacenan plantillas, documentos históricos y se gestiona el flujo de trabajo mediante tarjetas.
En este punto del proceso ocurre una bifurcación paralela (Parallel Gateway), donde se ejecutan simultáneamente dos actividades independientes:
Camino A: Información al Cliente
El equipo de Servicio al Cliente brinda la información solicitada de vuelta al cliente. Esto puede incluir confirmación de recepción, detalles del proceso, tiempos estimados y cualquier documentación adicional que el cliente necesite conocer. Esta información se entrega al cliente mediante documentos formales y se consulta por informacion adicional si se requiere.
Camino B: Programación de Inspección
Paralelamente, el equipo asigna un horario de inspección coordinando con el cliente y el inspector disponible. Una vez confirmado el horario, se procede a pasar la tarjeta en Trello del estado inicial al estado de “Inspección”, lo cual actúa como un disparador (trigger) para las automatizaciones del sistema.
Fase 3: Automatizaciones del Sistema
El sistema de Automatizaciones interviene en varios momentos clave del proceso:
Automatizaciones Iniciales
Cuando se registra el servicio inicialmente, el sistema automáticamente:
- Crea una tarjeta en Trello para gestionar el seguimiento del proyecto
- Crea tareas de inicio asociadas a esa tarjeta
- Genera un documento preliminar que se almacena en DropBox
Automatizaciones al Pasar a Inspección
Cuando la tarjeta de Trello se mueve al estado “Inspección” (trigger), el sistema detecta este cambio y automáticamente:
- Crea nuevas tareas específicas para la fase de producción que se ejecutarán posteriormente
- Estas tareas quedan precargadas y listas para cuando el equipo de producción comience su trabajo
Todas estas automatizaciones interactúan constantemente con los Data Stores de Trello (gestión de tareas) y DropBox (almacenamiento de documentos).
Fase 4: Inspección en Campo (Inspector)
El Inspector recibe la notificación de que tiene una inspección programada. El inspector accede a Trello y pasa la tarjeta al estado “inspeccion” cuando está listo para comenzar el trabajo de campo.
Durante la visita al inmueble, el inspector realiza las siguientes actividades:
-
Toma fotografías del inmueble, capturando aspectos relevantes como fachada, interiores, estado de conservación, acabados, ubicación y entorno.
-
Llena el formulario Kiseo Form (respectivo formulario de inspección) con datos técnicos detallados del inmueble recopilados durante la visita.
-
Visita la unidad funcional realizando un recorrido completo para validar características físicas, medidas, distribución de espacios y condiciones generales.
-
Desarrolla tareas pre-inspección que pueden incluir verificación de documentación, revisión de planos si están disponibles, y preparación de información preliminar para el equipo de producción.
Todo este material recopilado (fotografías, formularios, observaciones) queda disponible para que el equipo de producción pueda elaborar el informe técnico.
Fase 5: Producción del Informe Técnico (Production Team)
El equipo de Producción (Production Team) es responsable de elaborar el informe técnico de tasación con toda la información recopilada. Este proceso sigue una secuencia estructurada:
Preparación Inicial
-
Copiar el formato requerido desde una carpeta compartida en Dropbox. Este formato es una plantilla estandarizada que la empresa utiliza para todos sus informes.
-
Asignar un código único al inmueble con el formato “AA BB”, donde cada parte identifica características específicas de la propiedad (puede ser zona, tipo, correlativo, etc.).
-
Llenar el formato con información básica recolectada durante las fases anteriores: datos del cliente, ubicación exacta, características físicas del inmueble, fotografías y observaciones del inspector.
Análisis y Valoración
-
En este punto, el equipo enfrenta una decisión metodológica . Dependiendo del tipo de inmueble, su uso, ubicación y características, se debe elegir la metodología de tasación apropiada. Las metodologías pueden incluir:
- Método comparativo de mercado
- Método de costo de reposición
- Método de capitalización de rentas
- Método residual
- Otras metodologías específicas según normativa
-
Una vez definida la metodología, se procede a buscar en páginas inmuebles similares en la zona en venta (comparables). Esta búsqueda implica identificar propiedades con características similares que se encuentren en el mercado, registrando sus precios de oferta, ubicación, estado, área y características relevantes.
-
Con los comparables identificados, se llena el formato correspondiente de Excel según la metodología elegida. Este Excel contiene las fórmulas y cálculos necesarios para procesar la información de los comparables.
-
Se realizan los cálculos correspondientes aplicando ajustes por diferencias entre el inmueble tasado y los comparables (ajustes por área, ubicación, estado de conservación, antigüedad, etc.). Estos cálculos pueden incluir factores de homologación, tasas de depreciación y otros elementos técnicos según la metodología.
Elaboración Final del Documento
-
Los resultados obtenidos en el Excel se pasan al formato de tasación principal (documento Word). Esto incluye copiar tablas de comparables, valores calculados, justificación metodológica y conclusión del valor comercial del inmueble.
-
Se procede a arreglar el formato Word para que el documento se vea bien, lo cual implica:
- Ajustar márgenes y espaciados
- Verificar ortografía y redacción
- Asegurar que las imágenes se visualicen correctamente
- Revisar que todas las tablas y números estén correctamente formateados
- Aplicar el formato corporativo de la empresa
-
El proceso continua con el envio de documentos, cobro, contabilidad pero estos procesos no han sido explicados y se abordaran en u n futuro
Comunicación entre Actores:
- Cliente ↔ Servicio al Cliente: Intercambio de información inicial y final
- Servicio al Cliente → Inspector: Programación y asignación
- Inspector → Production Team: Transferencia de información técnica recopilada
- Sistema → Todos: Automatizaciones y notificaciones