Documentación relacionada:


En este documento se detallan los requerimientos funcionales que tendrá el sistema MVP para passos generador de informes de tasaciones, conteniendo los siguientes items:

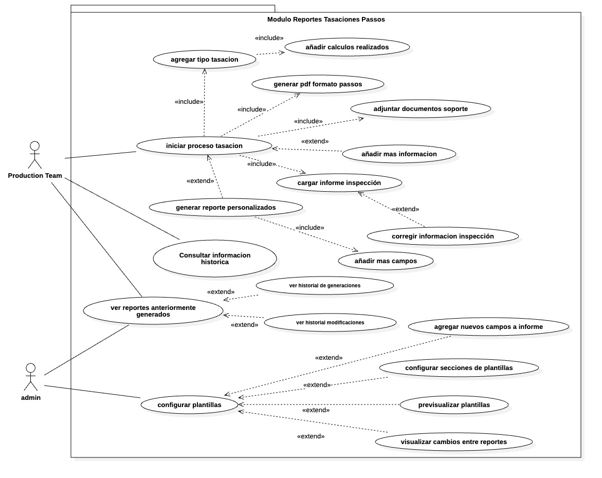
Requerimientos Funcionales

RF01 - Iniciar proceso tasación PRF01

CampoDescripción
CódigoRF01
NombreIniciar proceso tasación
PropósitoCrear un nuevo proceso de tasación asociado a un cliente y tipo de propiedad específico
DescripciónEl Production Team puede iniciar un nuevo proceso de tasación seleccionando el tipo de tasación (comercial, residencial, industrial, etc.) y asociándolo a un cliente. El sistema registra la fecha de inicio, guarda el numero de servicio y establece el estado inicial del proceso.
EntradaTipo de tasación, información del cliente, datos básicos de la propiedad, usuario que inicia
SalidaReporte pendiente creado
PrioridadAlta
EstimaciónVer tareas estimadas

RF02 - Agregar tipo tasación PRF02

CampoDescripción
CódigoRF02
NombreAgregar tipo tasación
PropósitoSeleccionar el tipo de tasación que determinará la plantilla y estructura del reporte a generar
DescripciónDurante el inicio del proceso, el usuario selecciona el tipo de tasación de una lista configurada previamente. Esta selección determina qué plantilla se utilizará y qué campos serán necesarios para el informe. El proceso queda vinculado al tipo y se cargan los campos correspondientes.
EntradaSelección del tipo de tasación desde dropdown
SalidaPlantilla asociada al tipo de tasación, campos requeridos según el tipo
PrioridadAlta

RF03 - Añadir cálculos realizados PRF03

CampoDescripción
CódigoRF03
NombreAñadir cálculos realizados
PropósitoRegistrar los cálculos técnicos realizados durante la tasación
DescripciónEl sistema permite ingresar o importar los cálculos realizados para la tasación: valores de terreno, construcción, depreciación, valores de mercado y cálculos finales del avalúo. Pueden ser ingresados manualmente o importados desde Excel.
EntradaValores calculados, fórmulas utilizadas, metodología aplicada (comparativo, costo, renta)
SalidaCálculos almacenados, validación de campos numéricos, resumen de valores principales
PrioridadAlta

RF04 - Cargar informe inspección PRF04

CampoDescripción
CódigoRF04
NombreCargar informe inspección
PropósitoImportar los datos capturados durante la inspección física de la propiedad
DescripciónEl sistema permite cargar el informe de inspección generado desde Kiseo Forms . Los datos incluyen características físicas, medidas, estado de conservación y observaciones del inspector.
EntradaArchivo de inspección (aun por definir)
SalidaDatos de inspección importados y mapeados, imágenes vinculadas, confirmación de carga
PrioridadAlta

RF05 - Corregir información inspección PRF05

CampoDescripción
CódigoRF05
NombreCorregir información inspección
PropósitoPermitir la edición de datos del informe de inspección que requieran ajustes o correcciones
DescripciónEl Production Team puede modificar campos específicos del informe de inspección cuando se detectan errores o información incompleta. Cada modificación queda registrada en el historial de auditoría con Laravel Audit (usuario, fecha y campos modificados).
EntradaCampos a modificar, nuevos valores, razón de la modificación (opcional)
SalidaDatos actualizados, registro en Laravel Audit
PrioridadMedia

RF06 - Añadir más campos PRF06

CampoDescripción
CódigoRF06
NombreAñadir más campos
PropósitoAgregar campos adicionales no contemplados en la plantilla estándar para casos especiales
DescripciónPara tasaciones con características únicas, el usuario puede añadir campos personalizados al reporte. Estos campos se almacenan en cached_fields y quedan disponibles solo para este proceso específico.
EntradaNombre del campo, tipo de dato, valor del campo, sección donde se ubicará
SalidaCampo agregado al proceso y disponible en la generación del reporte
PrioridadMedia

RF07 - Adjuntar documentos soporte PRF07

CampoDescripción
CódigoRF07
NombreAdjuntar documentos soporte
PropósitoVincular documentos adicionales necesarios para el reporte
DescripciónEl sistema permite subir y vincular documentos de soporte que complementan la tasación (escrituras, planos, certificados, etc.). Los archivos se almacenan en Dropbox y se vinculan al proceso mediante referencias en la base de datos.
EntradaArchivos (PDF, imágenes, Office), tipo de documento, descripción
SalidaArchivo almacenado en Dropbox, referencia en BD, URL de acceso
PrioridadAlta

RF08 - Añadir más información PRF08

CampoDescripción
CódigoRF08
NombreAñadir más información
PropósitoAgregar información adicional en formato libre que no se ajusta a campos estructurados
DescripciónPermite agregar observaciones, notas técnicas o información contextual relevante no contemplada en campos predefinidos.
EntradaTexto libre
SalidaInformación almacenada y disponible para inserción en el reporte
PrioridadMedia

RF09 - Generar PDF formato Passos PRF09

CampoDescripción
CódigoRF09
NombreGenerar PDF formato Passos
PropósitoCrear el reporte de tasación en formato PDF siguiendo la plantilla institucional
DescripciónEl sistema genera automáticamente un PDF del reporte utilizando la plantilla configurada para el tipo de tasación. Incluye todos los datos capturados, cálculos, imágenes y documentos en el formato oficial de la empresa.
EntradaProceso de tasación completo, plantilla PDF configurada, parámetros de generación
SalidaArchivo PDF generado, link de descarga, registro de generación con fecha y usuario
PrioridadAlta

RF10 - Generar reporte personalizado PRF10

CampoDescripción
CódigoRF10
NombreGenerar reporte personalizado
PropósitoCrear versiones del reporte con ajustes específicos solicitados por clientes
DescripciónPermite generar variaciones del reporte estándar, seleccionando qué secciones incluir, modificando el orden, ajustando el formato o añadiendo secciones personalizadas según requerimientos específicos del cliente.
EntradaProceso de tasación base, configuración de personalización, plantilla personalizada (si existe)
SalidaReporte personalizado en PDF, registro de la personalización aplicada
PrioridadMedia

RF11 - Configurar plantillas PRF11

CampoDescripción
CódigoRF15
NombreConfigurar plantillas
PropósitoCrear, modificar y gestionar las plantillas de reportes que definen la estructura y formato de los documentos
DescripciónEl administrador puede crear y configurar plantillas de reportes definiendo secciones, subsecciones, campos, tipos de datos, validaciones y formato de presentación. Las plantillas son versionadas y pueden ser asignadas a diferentes tipos de tasación. Las plantillas anteriores permanecen disponibles para reportes históricos.
EntradaNombre de la plantilla, tipo de tasación asociado, estructura de secciones y campos, configuración de formato, estado (activa/inactiva)
SalidaPlantilla creada y almacenada, nueva versión de plantilla, confirmación de activación
PrioridadAlta

RF12 - Agregar nuevos campos a informe PRF12

CampoDescripción
CódigoRF16
NombreAgregar nuevos campos a informe
PropósitoExtender la plantilla actual añadiendo nuevos campos para capturar información adicional
DescripciónEl administrador puede agregar nuevos campos a secciones existentes, especificando nombre, tipo de dato, validaciones, si es obligatorio u opcional, y su posición en el reporte. Se genera una nueva versión de la plantilla. Los procesos existentes NO se ven afectados para mantener integridad histórica.
EntradaID de la plantilla, ID de la sección, nombre del campo, tipo de dato, validaciones, orden de visualización
SalidaCampo agregado a la plantilla, nueva versión de plantilla generada, campo disponible para futuros procesos
PrioridadAlta

RF13 - Configurar secciones de plantillas PRF13

CampoDescripción
CódigoRF17
NombreConfigurar secciones de plantillas
PropósitoDefinir y organizar las secciones que componen una plantilla de reporte
DescripciónEl administrador puede crear, modificar, reordenar y eliminar secciones dentro de una plantilla. Cada sección puede tener subsecciones, y se configura su visibilidad (obligatoria, opcional, condicional), título, descripción y formato de presentación. Las modificaciones NO afectan reportes ya generados.
EntradaID de la plantilla, datos de la sección (nombre, descripción, tipo, orden, configuración de formato, subsecciones)
SalidaSección configurada en la plantilla, estructura actualizada, nueva versión de plantilla
PrioridadAlta

Requerimientos No Funcionales

RFN01 - Consultar información histórica PRNF01

CampoDescripción
CódigoRF11
NombreConsultar información histórica
PropósitoAcceder a reportes y datos de tasaciones anteriores para análisis y referencia
DescripciónEl Production Team puede consultar el historial completo de tasaciones realizadas, incluyendo reportes generados, versiones anteriores, modificaciones realizadas y datos archivados. El sistema mantiene la integridad de los datos históricos incluso cuando se modifiquen plantillas actuales.
EntradaCriterios de búsqueda (fecha, cliente, propiedad, folio, tipo de tasación), filtros adicionales
SalidaLista de procesos históricos, acceso a reportes generados, visualización de datos completos
PrioridadAlta

RFN02 - Ver reportes anteriormente generados PRNF02

CampoDescripción
CódigoRF12
NombreVer reportes anteriormente generados
PropósitoVisualizar y descargar versiones anteriores de reportes del mismo proceso de tasación
DescripciónPermite acceder a todas las versiones de reportes generadas para un proceso específico, incluyendo PDF y versiones personalizadas. Útil para comparar cambios, recuperar versiones anteriores o enviar reportes previamente generados.
EntradaID del proceso de tasación, filtro de tipo de reporte, rango de fechas (opcional)
SalidaLista de reportes generados con fecha, usuario y tipo, enlaces de descarga, preview del reporte
PrioridadMedia

RFN03 - Ver historial de generaciones PRNF03

CampoDescripción
CódigoRF13
NombreVer historial de generaciones
PropósitoConsultar el registro completo de cuándo, quién y qué reportes se han generado para un proceso
DescripciónMuestra un timeline detallado de todas las generaciones de reportes realizadas para un proceso específico, incluyendo usuario que generó, fecha/hora, tipo de reporte, plantilla utilizada y versión de la plantilla.
EntradaID del proceso de tasación
SalidaListado cronológico de generaciones con detalles: fecha, hora, usuario, plantilla, versión, indicadores de cambios
PrioridadBaja

RFN04 - Ver historial modificaciones PRNF04

CampoDescripción
CódigoRF14
NombreVer historial de modificaciones
PropósitoVisualizar todos los cambios realizados a los datos del proceso de tasación a lo largo del tiempo
DescripciónIntegrado con Laravel Audit, muestra un registro detallado de todas las modificaciones realizadas a cualquier campo del proceso, incluyendo valores anteriores, nuevos valores, usuario que hizo el cambio y timestamp. Garantiza trazabilidad completa para auditorías y cumplimiento normativo.
EntradaID del proceso de tasación, filtros opcionales (campo específico, rango de fechas, usuario)
SalidaListado de modificaciones con campo modificado, valor anterior → valor nuevo, usuario, fecha/hora exacta, IP
PrioridadMedia

RFN05 - Visualizar cambios entre reportes PRNF05

CampoDescripción
CódigoRF19
NombreVisualizar cambios entre reportes
PropósitoComparar dos versiones de un reporte para identificar qué información cambió
DescripciónEl sistema permite seleccionar dos versiones de reportes del mismo proceso y mostrar una comparación lado a lado o con resaltado de diferencias, identificando campos que cambiaron, fueron agregados o eliminados entre versiones.
EntradaID del proceso, ID de reporte versión A, ID de reporte versión B, tipo de visualización (lado a lado, diff resaltado)
SalidaVista comparativa de ambas versiones, resaltado de diferencias, listado de campos modificados con valores anterior y nuevo
PrioridadBaja

RFN06 - Previsualizar plantillas PRNF06

CampoDescripción
CódigoRF18
NombrePrevisualizar plantillas
PropósitoVisualizar cómo se verá un reporte generado con la plantilla antes de aplicarla a procesos reales
DescripciónEl administrador puede generar una vista previa de la plantilla con datos de ejemplo o datos reales de un proceso existente. Esto permite validar el diseño, formato, orden de secciones y presentación de campos antes de activar la plantilla. No se genera ningún archivo permanente.
EntradaID de la plantilla, opción de datos (ejemplo o proceso real), ID de proceso (si se usa datos reales), formato de vista previa (PDF o web)
SalidaVista previa del reporte en formato seleccionado, indicadores de campos vacíos o problemas de formato
PrioridadMedia

RFN07 - Formato Institucional PRNF07

CampoDescripción
CódigoRNF11
CategoríaImagen Corporativa
DescripciónTodos los reportes generados deben mantener estrictamente el formato institucional de Passos, incluyendo logotipo, colores corporativos, tipografías oficiales, estructura de encabezados y pies de página, y elementos de marca registrados. El formato debe ser consistente en todos los tipos de reportes (PDF y DOCX) y debe diferenciarse claramente de reportes de otras empresas de tasación.
MétricaCumplimiento formato: 100% de reportes
Elementos de marca: Logotipo, colores, tipografía oficial en todos los documentos
Revisión de calidad: Aprobación por departamento de imagen corporativa
PrioridadAlta

RFN08 - Control de Acceso PRNF08

CampoDescripción
CódigoRNF12
CategoríaSeguridad y Control de Acceso
DescripciónEl sistema debe implementar un sistema de autenticación robusto con login mediante credenciales. Debe existir un sistema de permisos basado en roles que limite el acceso a funcionalidades según el perfil del usuario: Admin (configuración completa), Production Team (gestión de procesos y generación de reportes), Consulta (solo lectura). Cada acción debe validar permisos antes de ejecutarse.
MétricaAutenticación: 100% de accesos requieren login
Validación de permisos: 100% de operaciones verifican rol
Roles implementados: Mínimo 3 (Admin, Production Team, Consulta)
Intentos fallidos: Bloqueo temporal después de 5 intentos
PrioridadAlta

RFN09 - Importación de Datos Históricos PRNF09

CampoDescripción
CódigoRNF09
CategoríaMigración y Compatibilidad
DescripciónEl sistema debe permitir la importación de reportes históricos en formato PDF para extraer automáticamente los datos relevantes y poblar la base de datos histórica.
MétricaTasa de extracción exitosa: ≥ 85% de campos clave
Formatos soportados: PDF (texto y escaneado con OCR)
Tiempo de procesamiento: ≤ 30 segundos por documento de hasta 50 páginas
Validación manual: 100% de documentos importados requieren revisión
PrioridadMedia